(1佛山市燃气集团股份有限公司◇▽•,广东 佛山,528500;2华润燃气控股有限公司,广东 深圳,518001)
燃气供销差是燃气公司经营管理的重要指标之一,与燃气公司的经营效益密切相关。依据有关政策、统计资料,从政府监管要求、供销差现状、供销差管理等三方面介绍了国内城镇天然气供销差的现状-•,并提出了建议与措施★★☆。
因资料来源缺乏△▲,本文内容不含港澳台(省-▼、特别行政区)的天然气供销差情况。
原国家建设部于1990年6月颁布了《城市煤气企业升级考核标准》中,将燃气供销差率作为燃气企业升级的重要考核标准,给出了相关的定义和范围=□,如下▼:
指煤气(天然气◁△-、液化气)在供(购)销过程中◆=▪,由于计量、漏失等所造成的损失程度-▷。供应总量可扣除温差、压差的校正量(按各地区规定的系数)。

各种外购气源进气量以煤气公司自身总计量数值为计算依据,液化气允许出现负值★,其范围为-5%~+2%=◇☆。

① 国家发展改革委在《关于加强地方天然气输配价格监管降低企业用气成本的通知》(发改价格〔2016〕1859号)中提出:“合理确定折旧年限◁▲、供销差率、职工薪酬等成本参数”◁。
② 国家发展改革委在《关于加强配气价格监管的指导意见》(发改价格〔2017〕1171号)中规定:供销差率(含损耗)原则上不超过 5%,三年内降低至不超过 4%。
要求“抓紧制定出台配气价格监管规则。省级价格主管部门要按照指导意见的要求-,积极开拓创新,结合当地实际,抓紧建立健全监管长效机制,制定配气价格管理和定价成本监审规则,2018 年 6月底前出台。▷=”
③ 各省(市、区)相继出台或修订了价格管理文件•…●,详见表2●★•。2019年2月2日,湖北省发改委公开征求《湖北省天然气短途管道运输和配气价格管理办法》(征求意见稿)意见,其中配气供销差率(含损耗率)由“原则上按新建管网5%▷、运行3年(含)以上的管网4%确定△”拟修改为“原则上按新建管网4%、运行3年(含)以上的管网3%确定”▽▲。表达了政府部门的监管趋势▲,也符合上述的国家发展改革委文件要求。
各省(市▼▪、区)确定的供销差率范围一般不超过5%-◁,且要求在3年内降至不超过4%。可以认为是《城市煤气企业升级考核标准》的延续●,同时基本遵守了《关于加强配气价格监管的指导意见》的通知(发改价格〔2017〕1171号)对供销差率的规定。
对实际运行中供销差率高于规定值的,超过部分由燃气公司承担◁○;对实际运行中供销差率低于规定之的,基本都采用了燃气公司和用户各分享降低部分的50%。对燃气公司采取措施降低供销差予以鼓励和奖励,同时兼顾了用户的利益。

从图1可得◁-◇,城市天然气供应总量为城镇天然气供应总量(城市和县城天然气供应总量合计)的主要构成•●。


从表2和图3可得☆◁▽,各地关于燃气供销差率的规定范围较为宽松,未能起到对燃气公司采取措施降低供销差的强约束作用,可以理解为政府部门充分考虑燃气行业的实际情况▪•。
笔者查询了2017年以前部分地区发布的管道燃气成本监审报告,也发现供销差率的规定范围较为宽松◇▼。如《关于惠州市城市燃气发展有限公司2012-2014年度管道燃气的成本监审报告》:

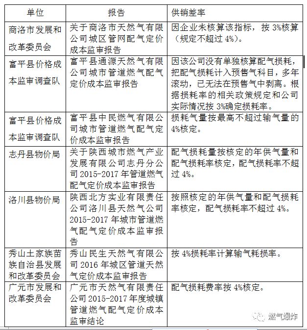
笔者查询了2018年以来部分地方政府对燃气公司实施成本监审的报告▽▲,主要发现有:


表3反映了较多燃气公司对供销差管理工作不重视,缺少相关的管理和记录□,当地成本监审单位做了较为宽松的处理○。
供销差率是非公开的内部经营控制指标,一般不会定期公开发布★=●。笔者从内部刊物、发表的专业论文、上市公司公告、当地政府发布的成本监审报告等了解了部分燃气公司的供销差率表现,详见表4。

燃气公司对供销差较为重视,对供销差的成因、计算方法和解决方案进行了诸多探讨和实践…▽•。
成因主要是管理不到位:a.计量表具超期服役,且居民燃气表没有定期抽检、工商计量表具未能定期校验-;b◇☆▽.工商计量表具流量和燃烧器具用量不匹配,造成“小马拉大车”或▷“大马拉小车”,均对燃气公司不利;c.燃气用户违规用气,主要为拆除或破坏计量表具□▲;d▲=.抄收及统计原因。
供销差计算影响因素较多▷◁-,各公司形成了不同的计算方式;财务口径和生产经营口径也存在差异。
解决方案包括管理和技术两个方面,总体来说以改善和优化管理为主○•,如加强和上游供气单位的计量比对,加强计量表具的维护、抽检和定检=◇,规范和强化抄收管理,打击违规用气等◁□。
5★…★.1笔者认为=◁▪,政府部门和用户在未来都会更加关注计量公平问题,政府部门是履行监管职责,而用户是基于权利意识=。燃气公司对此应该做好管理和技术准备…,以适应新的变化和发展■△。
5.2在实施燃气特许经营监管中,政府部门应要求燃气公司采取措施持续降低燃气供销差率至合理水平●;当地监管部门可以通过定期公布各燃气公司供销差率表现来促进改善▲。
5◇★.3 燃气行业组织应牵头组织编制供销差管理的相关管理指引或技术规程■△★,促进各燃气公司规范供销差管理▲,持续降低供销差率★☆•。
[2] 陈永坚先生在“2016集团内地燃气企业管理会议”上的讲话•…,港华燃气内刊《名气》,2016年第12期.
[3] 侯凤林,张琼娜.运用精益管理DMAIC模型降低燃气供销差率[J].煤气与热力=,2015(10):B43-B46.
[5] 商洛市发展和改革委员会.关于商洛市天然气有限公司城区管网配气定价成本监审报告[EB/OL](2018-08-16)[2018-11-25].
[6] 富平县价格成本监审调查队.富平县通源天然气有限公司城市管道燃气配气定价成本监审报告[EB/OL](2018-08-13)[2018-11-25].
[7] 富平县价格成本监审调查队.富平县中民燃气有限公司城市管道燃气配气定价成本监审报告[EB/OL](2018-08-13)[2018-11-25].
[8] 志丹县物价局.陕西城市燃气产业发展有限公司志丹分公司2015—2017年管道燃气配气定价成本监审报告[EB/OL](2018-08-01)[2018-11-25].
[9] 洛川县物价局.陕西北方实业有限责任公司洛川县天然气公司2015-2017年城市管道燃气配气定价成本监审报告[EB/OL](2018-08-07)[2018-11-25].
[10]秀山土家族苗族自治县发展和改革委员会.秀山民生天然气有限公司2016年城区管道天然气定价成本监审报告[EB/OL](2018-01-22)[2018-11-25].
[11]广元市发展和改革委员会.广元市天然气有限责任公司2015-2017年度城镇管道燃气配气定价成本监审结论[EB/OL](2018-08-10)[2018-11-25].
[12]西安市价格成本调查队.关于西安秦华•、长安、中民▼●、西蓝☆●、陕西通源、临潼区等六家管道燃气公司城市管道燃气配气定价成本监审结论[EB/OL](2018-08-10)[2018-11-25].
[13]库尔勒市发展和改革委员会.库尔勒市天然气管道配气定价成本监审报告[EB/OL](2018-10-29)[2018-11-25].